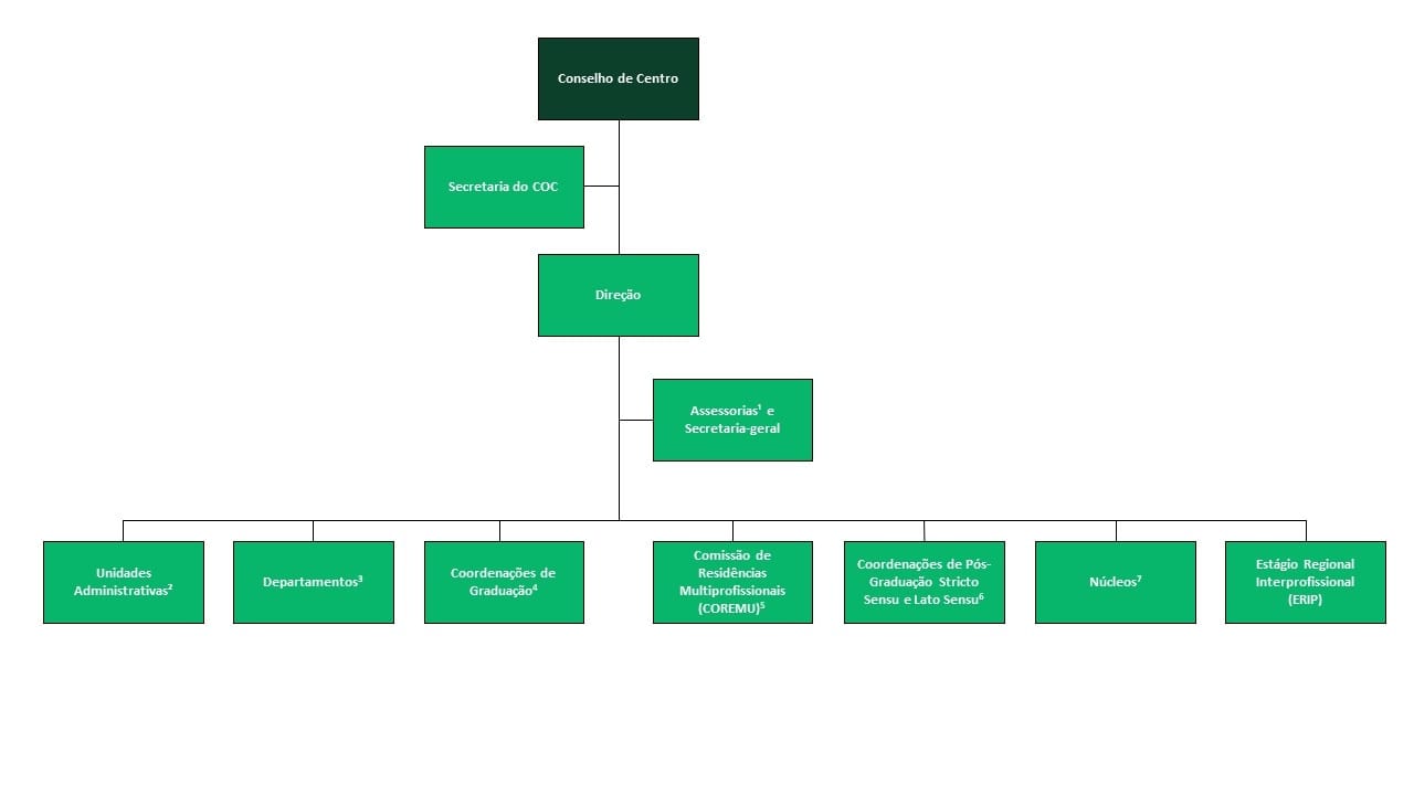
Organograma
por EdgarSuruagy
—
publicado
05/12/2023 12h36,
última modificação
19/11/2024 07h56
ORGANOGRAMA
* Departamento de Fisiologia e Patologia, houve alteração para:
Departamento de Ciências Biomédicas *
organograma.pdf








