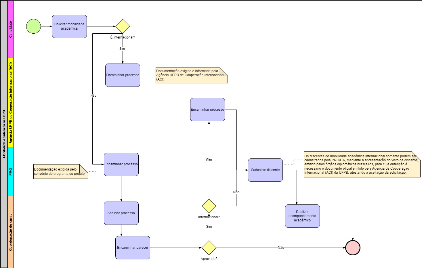
Mobilidade Acadêmica na UFPB
É permitido o ingresso na UFPB, sob a condição de discente em mobilidade acadêmica, ao discente amparado por acordo ou convênio celebrado entre a UFPB e outras Instituições de Ensino Superior Nacionais ou Estrangeiras [Art. 126]. É obrigatória a celebração prévia de acordo ou convênio entre a UFPB e a instituição de origem do interessado, ou a adesão a um programa ou a uma rede de instituições que promova a mobilidade [Art. 126 §1º]. De acordo com a instituição de origem do discente, a mobilidade acadêmica é caracterizada como [Art. 125]:
I – Internacional, para discentes oriundos de instituição estrangeira;
II – Nacional, para discentes oriundos de outra instituição brasileira.
A forma de solicitação de ingresso e os critérios de aceitação dos discentes em mobilidade acadêmica internacional e nacional na UFPB são regidos por regulamentação específica e pelos acordos celebrados com suas instituições de origem [Art. 131].

